Funcionamento
A iApp é uma empresa de software PCP 100% web com abrangência nacional, dedicada a oferecer a melhor solução de mercado para otimização do planejamento e controle de produção, se tornou um parceiro TECH Ema e integra com nosso ERP via API Web Services, todo o desenvolvimento da integraçao foi feita pelo parceiro.
Site do parceiro https://www.iniciativaaplicativos.com.br/
Conteúdo do parceiro www.youtube.com/@iniciativaaplicativos-iappPCP
Pré requisitos
- Habilitar a L.U. - iAPP PCP (MRP e APS)
- A L.U. Integração iAPP contempla a integração via API Web Services com nosso ERP
- Cliente estar com versão atualizada
- Entrega deve ser realizada utilizando nossa metodologia de gestão de projetos, com projeto cadastrado no DOX Estudio.
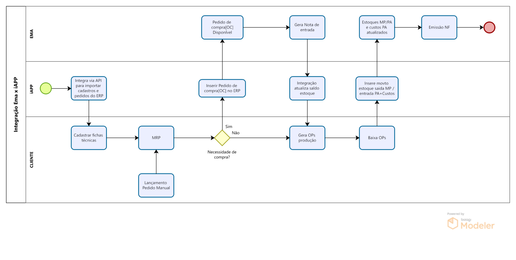
Detalhamento Integração Ema x iAPP
A Integração foi desenvolvida pelo parceiro que se conecta em nossas soluções via API Web Services, parametrizada e configurada para sincronizar a cada XX minutos.
Documentação da nossa API disponivel aqui
Atividade iAPP -> Integra via API para importar cadastros e pedidos do ERP
O processo inicia no momento em que o iAPP se conecta ao nosso ERP pela API Web Services, buscando as seguintes informações:
- Produtos;
- Clientes;
- Fornecedores;
- Depósitos (armazéns ou filiais) ;
- Custos dos produtos;
- Saldo do estoque;
- Pedidos de venda;
Atividade CLIENTE -> Cadastrar as fichas técnicas
O Cliente acessa o iAPP e faz os respectivos cadastros da estrutura das fichas técnicas, dessa forma todo controle é feito na solução do parceiro e não em nosso ERP
Atividade CLIENTE -> MRP
O cliente gera a demanda de produção para saber se tem saldos de estoque dos insumos (MP) disponiveis, e caso não tenha será criado uma Necessidade de Compra.
Atividade CLIENTE -> Lançamento Pedido Manual
Durante a call com parceiro fomos informados que existem situações especificas e/ou particularidades de clientes que necessitam lançar pedido manual. Ex: Clientes do segmento de persianas todo o calculo das quantidades dependem de várias medidas informadas no pedido que os ERPs normalmente não tem.
Caso seja lançado este pedido no iAPP, o cliente poderá precisar lançar manual também no ERP.
Atividade CLIENTE-> Decisão: Necessidade de Compra
Com base na execução do plano MRP dentro do iAPP, poderá ser necessário realizar compra de insumos para produção.
Caso Sim: Vai inserir OC (Tipo Compra) no ERP
Caso Não: Gera as Ordens de produção
Atividade iAPP -> Inserir Pedido de compra[OC] no ERP
Conforme atividade anterior, se tiver necessidade de compra o iAPP insere OC no ERP pela via API.
Atividade Ema -> Pedido de compra[OC] disponivel
Nesta etapa, a OC já está disponivel no ERP para realizar a gestão da compra dos insumos
Atividade Ema -> Gera nota de entrada
Fluxo padrão de entrada de mercadorias com OC (Ordens de compra), nesta etapa é alimentado o saldo de estoque bem como atualização do custo dos produto.
Atividade iAPP -> Integração atualiza saldo estoque
Conforme citado na primeira atividade, periodicamente será feito atualização dos dados via integração desta forma as informações atualizadas via nota de entrada lancada na atividade anterior serão replicadas no iAPP via API.
Atividade iAPP -> Gera OPs produção
Continuação da atividade decisão 'Necessidade de compra', onde serão gerados as Ordens de produção.
Atividade iAPP -> Baixa OPs
A partir do momento que existem OPs em produção, para movimentação de estoque e custos dos produtos é necessário realizar a baixa das Ordens de produção.
Atividade iAPP -> Insere movto estoque saida MP / entrada PA+Custos
Após realizar a baixa das OPs, iAPP faz atualização dos saldos de estoque MP/PA bem como o custo PA no ERP via API
Atividade Ema -> Estoques MP/PA e custos PA atualizados
Neste momento, dados estão atualizados no ERP
Atividade Ema -> Emissão NF
Emissão da NF realizando o faturamento dos itens produzidos
Considerações Gerais
Os cadastros normalmente são controlados pelo parametro 'Exporta terceiro' disponivel na aba opções.
Cada ponto de contato com entrega no cliente deve ser formalizado via Ordem de Serviços, e ao finalizar a entrega devemos registrar progresso técnico encerrando o projeto.
Conteudos adicionais
Acesso ao ambiente demo aqui
RFP / Dicas de implantação disponivel aqui
Conteudos com demonstração do iAPP e Ema aqui
Informações comerciais - Acesse o APP Ema SHOP
