Funcionamento
[COLOCAR FLUXO PARCEIRO - Em desenvolvimento com o parceiro , além disso vamos detalhar cada etapa do processo]
A iApp é uma empresa de software PCP 100% web com abrangência nacional, dedicada a oferecer a melhor solução de mercado para otimização do planejamento e controle de produção, se tornou um parceiro TECH Ema e integra com nosso ERP via API Web Services, todo o desenvolvimento da integraçao foi feita pelo parceiro.
Site do parceiro https://www.iniciativaaplicativos.com.br/
Conteúdo do parceiro www.youtube.com/@iniciativaaplicativos-iappPCP
Pré requisitos
- Habilitar a L.U. - iAPP PCP (MRP e APS)
- A L.U. Integração iAPP contempla a integração via API Web Services com nosso ERP
- Cliente estar com versão atualizada
- Entrega deve ser realizada utilizando nossa metodologia de gestão de projetos, com projeto cadastrado no DOX Estudio.
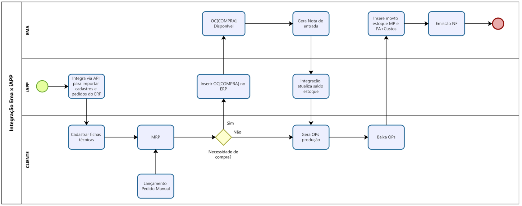
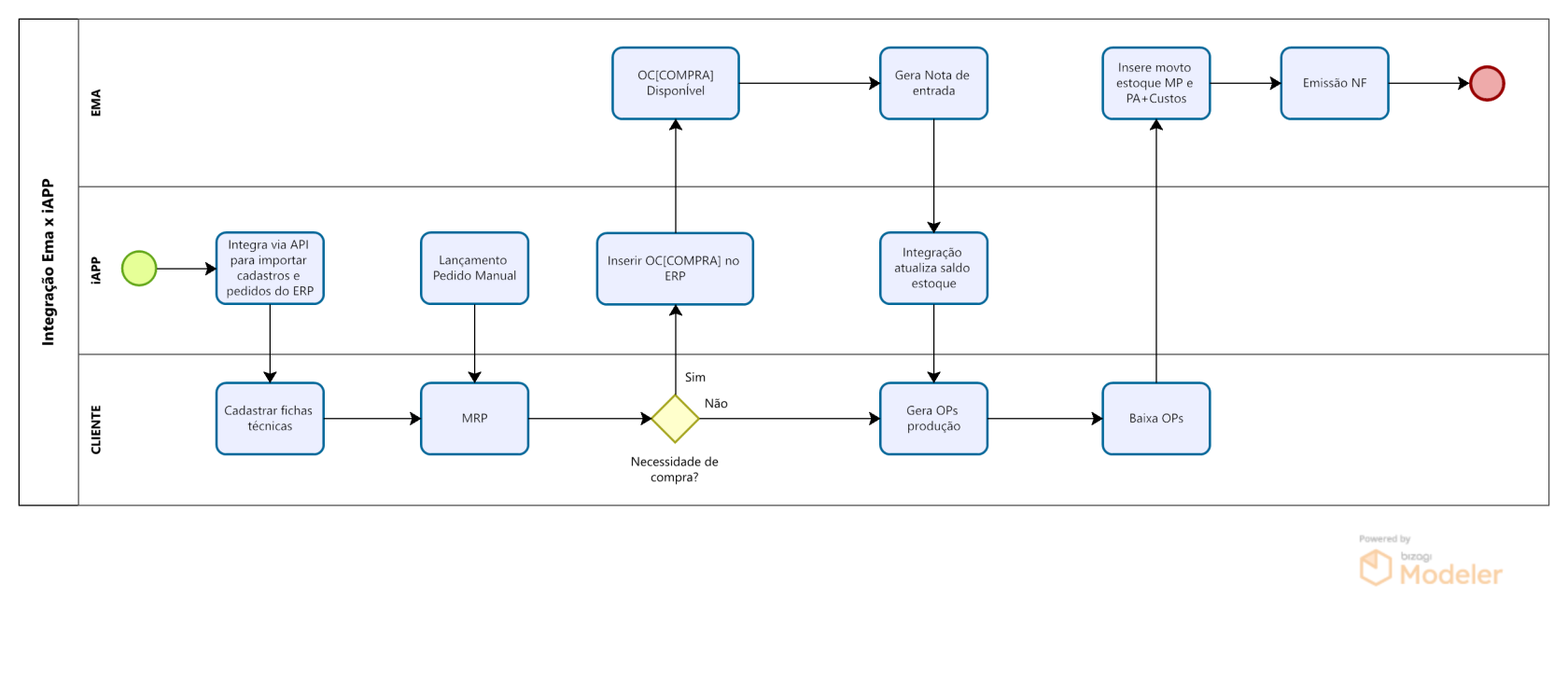
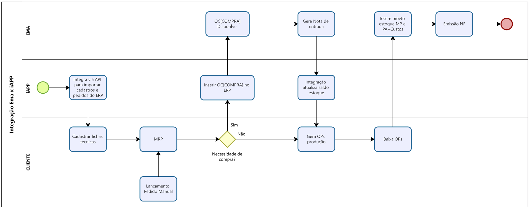
Detalhamento Integração Ema x iAPP
A Integração foi desenvolvida pelo parceiro que se conecta em nossas soluções via API Web Services, parametrizada e configurada para sincronizar a cada XX minutos.
Documentação da nossa API disponivel aqui
[COLOCAR FLUXO PARCEIRO - Em desenvolvimento com o parceiro , além disso vamos detalhar cada etapa do processo]
